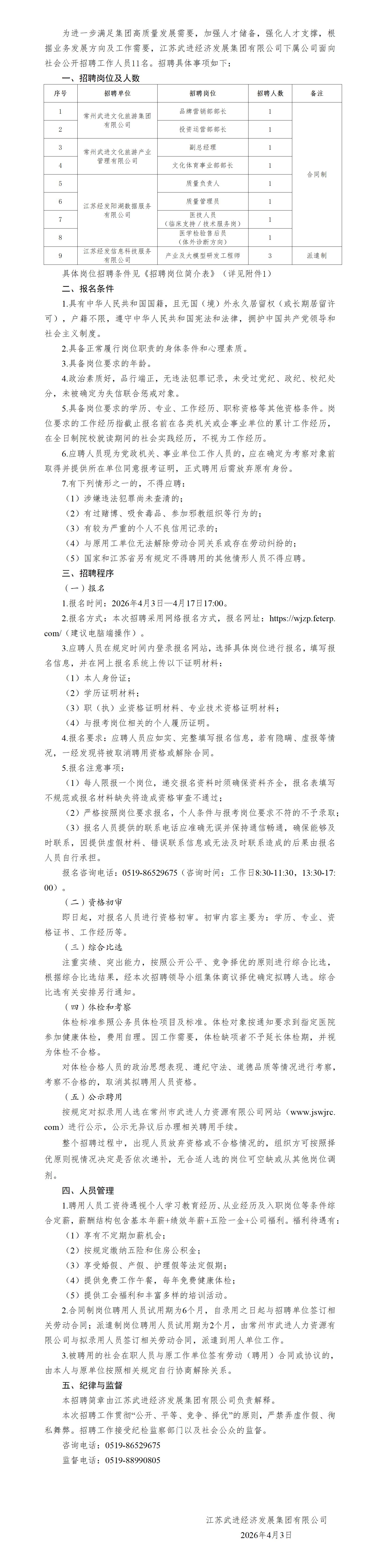
江苏武进经济发展集团有限公司下属公司公开招聘公告
日期:2026-04-03
浏览 464 次
上一条:江苏驰德有限公司招快递员


